An Analog integrated circuit is an electronic circuit that processes analog signals. So they are the most significant components within electronic devices to manipulate signals like audio, light, voltage, and temperature. Analog ICs are designed with a process that uses a set of transistors to design a circuit to implement certain mathematical functions like filtering, amplification, modulation, noise suppression, tracking, energy conversion, etc. These ICs work with an entire signal’s value range whereas digital ICs process ON or OFF signals. The examples of most common analog ICs are; IC 555, LM377, IC 741, LM378, MAX2633, LM3886, XC2163, LM1875, etc. This article provides brief information on one type of analog IC namely LM378 IC, pinout, specifications, and applications.
What is LM378 IC?
The LM378 IC is a voltage regulator that provides a stable o/p voltage to the amplifier. So this ensures that the sound quality does not suffer because of fluctuations within the input voltage. This is a monolithic dual-power amplifier IC that gives good performance for tape players, recorders, AM-FM stereo receivers, stereo phonographs, etc. The LM378 amplifier IC is designed to work with fewer external components which have bias regulators internally to bias every amplifier. The LM378 amplifier IC is a base for motor speed controllers because it delivers 700 mA of continuous current for DC motor applications like motor-controlled valves or antenna rotors.
LM378 IC Working
The LM378 IC works as the voltage regulator by providing a constant output voltage to the amplifier. So, this ensures that the sound quality does not suffer because of the variations within the input voltage. This IC can also deliver 2watts, 4watts, and 6-watt channels into 8 ohms or 4W channels into 8 or 16 Ohm loads respectively.
LM378 IC Pin Configuration:
The pin configuration of the LM378 IC is shown below. This IC includes 14 pins which are discussed below.

LM378 IC Pin Configuration
- Pin-1 (BIAS): This pin provides a low current bias voltage to the voltage regulator IC to operate the internal circuitry
- Pin-2 (Output1): This is the first output pin of IC.
- Pins -3, 4, 5, 10, 11 & 12 (GND): These are ground pins of IC.
- Pin-6 (Input1): This is the first input pin of IC.
- Pin-7 (Feedback1): This is the first feedback pin of the IC which allows the o/p to be measured & adjusted through the chip. This pin can also help the regulator IC to perform different tasks like output voltage adjustment, negative feedback supply, etc.
- Pin-8 (Feedback2): This is the second feedback pin of the IC.
- Pin-9(Input2): This is the second input pin of the IC.
- Pin-13 (Output2): This is the second output pin of the IC.
- Pin-14 (+V): This is a voltage supply pin of the chip.
Features & Specifications:
The features and specifications of LM378 IC include the following.
- The LM378 IC delivers 4 watts for each channel into 8 ohms (or) 16 ohm loads.
- It is designed to function with minimum external components.
- This IC includes 14 pins.
- It can source up to 6 Watts to a 16-ohm load.
- It can be powered with a 24 Volt source to draw up to 800 amps.
- This is an adjustable 3Amps buck/buck-boost switching regulator with a 1.23V to 37V output range.
- It has a regulating pulse width modulator.
- It is a two-channel power amplifier that delivers 4 watts supply into 8 ohms load.
- This IC includes on-chip frequency compensation, thermal shut-down protection, and o/p current
- limiting.
- It has quick turn-on & off without pops or pulses of active gain.
- It has a self-entering o/p at Vcc/2 and gain-bandwidth ranges from 5 to 20 MHz.
Equivalents & Alternatives
Equivalent LM378 IC is LM1877 IC, LM2877, LM1896, LM2896, etc whereas alternative LM378 ICs are; LM377, LM378, LM379, LM380, LM383, LM2002, LM1875, LM384, LM386, LM389, LM1876, LM3886, LM3875, etc.
Low Distortion LM378 Amplifier Circuit
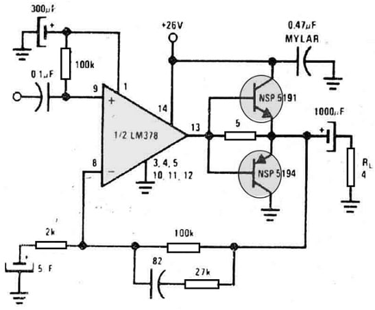
Low distortion in amplifiers is required because it ensures the quality of sound. So here we are designing a 15-watt low distortion mono amplifier circuit with 4 4-ohm speakers is best to enjoy a high-quality range of sound exclusive of any distortion. This amplifier circuit is designed with both the PNP and NPN bipolar transistors which helps in ensuring a low distortion ratio. The LM378 IC in this circuit performs as the voltage regulator to provide a stable o/p voltage to the amplifier.
The required components to make this low distortion LM378 amplifier circuit mainly include; LM378 IC, transistors like NSP5191 & NSP5194, capacitors like; 300uf, 0.47uf, 5uf, 1000uf, and 82 uf, resistors like; 5 ohm, 2k & 100k and 4 ohms speaker. Connect this circuit as per the diagram shown below.

Low Distortion LM378 Amplifier Circuit
Working
The resistors and capacitors values used within this circuit have been chosen carefully to make sure that the performance of this amplifier is optimized. So they ensure that the bias current within the transistors is maintained at a level for best amplification without any distortion.
This amplifier circuit works with a +12 V power supply, which is adjusted by the LM378 IC to provide a constant & very clean output voltage. So that it provides the amplifier circuit with a constant power supply without fluctuations within the output voltage because of the variations within the input voltage.
This amplifier’s low distortion performance is particularly useful whenever it is utilized with 4 Ohms speakers which are more responsive to distortion. So this circuit is designed to make sure that the distortion ratio is set aside to a minimum. Thus, the result sound quality is great through an audio source.
Thus, this is a great amplifier circuit that generates high-quality audio sound without any distortion. The careful components selection ensures that the performance of the amplifier circuit is optimized & the IC provides clean and stable output voltage. Thus, this amplifier circuit is very simple to design which is suitable in audio systems of homes (or) offices.
Advantages & Disadvantages
The advantages of LM378 IC include the following.
- LM378 ICs are smaller as compared to discrete components.
- These are more reliable due to fewer interconnections.
- It consumes less power, so these are energy-efficient.
- These are cost-effective, perform specialized functions, and enhance efficiency with less electrical power.
- It acts as the voltage regulator by providing a constant output voltage to the amplifier.
- It has less distortion.
- This IC reduces the requirements of the heat sink.
- This IC needs only a single input signal.
- It has no phase difference between the input & output.
- Its design is very simple.
- They have less noise and less cost.
The disadvantages of LM378 IC include the following.
- It has huge loss and poor efficiency whenever there is a huge variation in between the input & the output voltage.
- A large amount of heat can be generated whenever the variation between the input & output voltage is huge, thus measures to dissolve the heat are necessary.
- Step-down operations are only achievable.
Applications
The applications of LM378 IC include the following.
- The LM378 IC can be used within servo motor systems to amplify a differential voltage produced between two potentiometers.
- It is used within audio amplifier applications to provide peak output power for a short time.
- This IC can also work as the voltage regulator to provide a stable o/p voltage to the amplifier to ensure that the quality of sound does not suffer because of the changes within the input voltage.
- This IC offers high-quality performance for recorders, AM-FM stereo receivers, stereo phonographs, multi-channel audio systems, tape recorders, music players, etc.
- The applications of LM378 IC involve differential comparators, op-amps, instrumentation amplifiers, current-mode amplifiers, precision reference, voltage regulators, audio amplifiers, current sources, V to F converters, etc.
Please refer to this link for the LM378 IC Datasheet.
Thus, this is an overview of LM378 IC, pinout, specifications, working, and its applications. This IC is used to design high-quality based audio power amplifier circuits. Here is a question for you, what is LM1876 IC?