The LM1458 is a dual operational amplifier integrated circuit that contains two independent, high-gain op-amps in an 8-pin DIP package. By integrating both amplifiers on a single chip, it ensures closely matched electrical characteristics and reduces PCB space and component count. This makes it ideal for applications requiring precise analog signal processing, such as differential amplifiers, filters, and oscillators. In this article, we will explore the LM1458’s pinout, features, specifications, and practical applications, along with a function generator circuit built using this IC.
What is the LM1458 IC?
LM1458 is a dual-operational amplifier IC available in an 8-pin hermetically sealed DIP package. This IC includes two independent op-amps in a single package, which share a common power supply & bias network. This IC’s operation is completely self-contained and used in versatile analog circuit design applications. Since two op-amps are incorporated on the same die, their electrical characteristics will tend to be strongly matched. Thus, it will be helpful for applications where exact signal comparisons are necessary.
How does the LM1458 IC Work?
The LM1458 IC works as a dual op-amp because it includes two operational amplifiers within a single package, which allows it to amplify several signals simultaneously. This IC uses a differential input voltage between its two input pins & generates a considerably amplified output voltage depending on the connected feedback circuit. Thus, it is helpful for different applications where exact amplification & control over signal levels are necessary, like signal conditioning, audio processing, etc.
This IC uses transistors internally to amplify a differential voltage significantly between its input pins. Its output voltage is highly dependent on the exterior feedback components that are connected to it. These op-amps have very high open-loop gains, and even small input voltage changes can affect huge output voltage changes. This IC is used in different applications due to its versatility, like audio amplification, voltage followers, signal filtering, inverters, integrators, differentiators, etc.
LM1458 IC Pin Configuration:
The pin configuration of the LM1458 IC is shown below. So this IC includes 8 pins, which are explained below.

LM1458 IC Pin Configuration
- Pin-1 (Output-A): It is an output pin of the first op-amp in the IC.
- Pin-2 (Inverting Input-A): It is an Inverting Input pin of the first op-amp in the IC.
- Pin-3 (Non-inverting input-A): It is a Non-inverting input of the first op-amp.
- Pin-4 (V-): It is a GND pin of the IC.
- Pin-5 (Non-inverting input-B): It is a Non-inverting input pin of the second op-amp.
- Pin-6 (Inverting input-B): It is an Inverting input pin of the second op-amp.
- Pin-7 (Output B): It is an output pin of the second op-amp.
- Pin-8 (V+): It is a positive voltage supply pin of the IC.
Features & Specifications:
The features and specifications of the LM1458 IC include the following.
- LM1458 is a dual op-amp IC.
- It is available in 8-lead Mini DIP & 8-lead CAN packages.
- Its operating voltage ranges from 2V DC to 18V DC.
- The maximum power dissipation is 400 mW.
- Operating temperature ranges from 0°C to +70°C.
- Its CMRR, or Common Mode Rejection Ratio, ranges from 70 dB to 90 dB.
- The slew rate is 0.5 V/us.
- The input offset voltage is 5 mV
- The input offset voltage is 5 mV.
- The maximum offset voltage is 6 mV at 25°C.
- The typical quiescent current for each channel is 1.5 mA.
- The typical voltage noise is 30 nV/√Hz at 1 kHz.
- Voltage Supply ranges from 6V to 30V.
- This IC has a unity-gain bandwidth of 1 MHz, thus, it means it can operate with a gain of 1 @ up to 1 MHz frequencies without any signal distortion.
- It has RF & EMI filters internally.
- This IC has less output saturation voltage.
Operating temperature ranges from 0°C to +70°C.
Equivalents & Alternatives
Equivalents of LM1458 ICs are; TLV9302, HA17458, LM1558, etc. Thus, its alternatives to LM1458 ICs are; LF393N, HA17458, MCP6002, TL074, LM1558, TLV9302,etc.
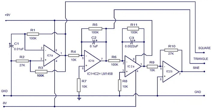
Function Generator Circuit with LM1458 IC
The function generator circuit using the LM1458 IC is shown below. Here, LM1458 IC is a general-purpose dual op-amp where these op-amps have a common power supply line and bias network, but they are independent of each other in operation. This IC does not need any additional frequency compensation circuit, but it has in-built short-circuit protection.
The required components to make this circuit mainly include a +/- 9V dual supply, four LM1458 ICs, resistors – 100K, 10K, 27K, capacitors – 0.1uF, 0.0022uF, and connecting wires. Connect this circuit according to the diagram shown below.

Function Generator Circuit with LM1458 IC
Working
In the function generator circuit, four LM1458 ICs are used. The first IC in this circuit is connected as an astable multivibrator. The R1 resistor is the feedback resistor & C1 capacitor is the timing capacitor o/p of the IC. Therefore, the first op-amp is fed back to its pin-3 (noninverting input) from the R2 and R junction. The output of the first IC will be a square wave whose frequency can be changed by changing C1 or R1.
The second op-amp IC in the circuit is connected as an integrator. Thus, the R5 resistor is the feedback resistor, whereas the C2 capacitor is the integrating capacitor. The non-inverting input of the first IC, pin 6, is connected to GND with an R7 resistor. The first op-amp’s output is a square wave, which is given to the inverting input of the second IC, like pin-5, using an R4 resistor, and is the input resistance of the second op-amp.
The output of the second op-amp will be in a triangular waveform due to the integration of the square wave results. Here, the third op-amp forms one more integrator, where R11 is its feedback resistor & C3 is the integrating capacitor. Thus, R6 in the circuit is the input resistance of the third op-amp.
The non-inverting input of a third op-amp, like pin-3, is connected to the ground through a 10K resistor. Here, the fourth op-amp can form an inverting amplifier where the R9 resistor is its input resistor, whereas R10 is the feedback resistor. Here, the gain value of the inverting amplifier stage will be 27 by using the R9 & R10 values. Further, the first op-amp’s triangular output waveform can be integrated with the IC 2a inverter through the IC 2b circuit diagram.
Advantages & Disadvantages
The advantages of the LM1458 IC include the following.
- This IC is available in two packages.
- It has large differential and common-mode voltage ranges.
- It doesn’t need frequency compensation.
- This IC has short-circuit protection.
- The differential voltage range is wide.
- This IC has low power consumption.
- No latch-up whenever the input common-mode range goes beyond.
The disadvantages of the LM1458 IC include the following.
- These ICs cannot work at a higher voltage.
- Generally, these are delicate.
- This IC has a limited power rating.
- It can generate more noise in operation.
- Its power consumption is high because of two amplifiers within one package.
- This IC has the potential for crosstalk between channels if not correctly designed.
- It has increased complexity.
- There is a high possibility of internal noise coupling between channels because of the proximity of the op-amps in the single package, which affects signal quality.
Applications
The applications of the LM1458 IC include the following.
- The LM1458 dual op-amp IC is used in rectifiers, comparators, portable devices, summing amplifiers, etc.
- Additionally, these are used in renewable energy systems for changing & conditioning power supply from different energy sources for constant energy distribution.
- It is used in voltage follower circuits to ensure the o/p voltage is similar to the input voltage while offering higher input impedance.
- These are used in inversion circuits within signal processing to change waveforms or correct polarity.
- It is used in current-to-voltage converters.
- This IC is used in the band-pass filter by allowing signals in a specific frequency range.
- These are used in multi-vibrators to produce square wave signals.
- These are frequently used in narrowband (or) bandpass filters.
- This IC amplifies DC signals by making it helpful for different circuits to process steady-state signals or low-frequency applications.
- These are used in differentiator or Integrator circuits for signal analysis & waveform generation.
Please refer to this link for the LM1458 IC Datasheet.
Thus, this is an overview of the LM1458 IC, its working, and its applications. It is a versatile & reliable dual op-amp in a single package, which is suitable wherever various amplifiers are required within a compact design. They can also be used in circuits wherever feedback mechanisms or voltage followers are utilized. Thus, this is an efficient IC due to the common power supply and works in a typical temperature range. Additionally, this IC is capable of operating without needing additional components, mainly for frequency adjustments to simplify its incorporation into different circuits. Here is a question for you: What is the TL074 IC?